美高梅博彩
江门市政府门户网站
繁体
政务微博
政务微信
网站支持IPv6
江门市人力资源和社会保障局
网站首页
部门概况
机构职能
领导班子
内设科室
属下事业单位及机构
联系单位
政务公开
工作动态
公告公示
政策文件
政策解读
财政预决算
仲裁公告
职业技能培训信息
重点领域信息公开
优化营商环境
党建工作
学习贯彻党的二十大精神
政策法规
就业创业
职业技能培训鉴定
人事管理
劳动关系
社会保险
人才政策
业务指引
职称评审
网上服务
便民解答
广东美高梅博彩网
江门市“乐业五邑”创业创新大赛
政民互动
政策解读
当前位置:
首页
>
部门频道
>
江门市人力资源和社会保障局
>
政务公开
>
政策解读
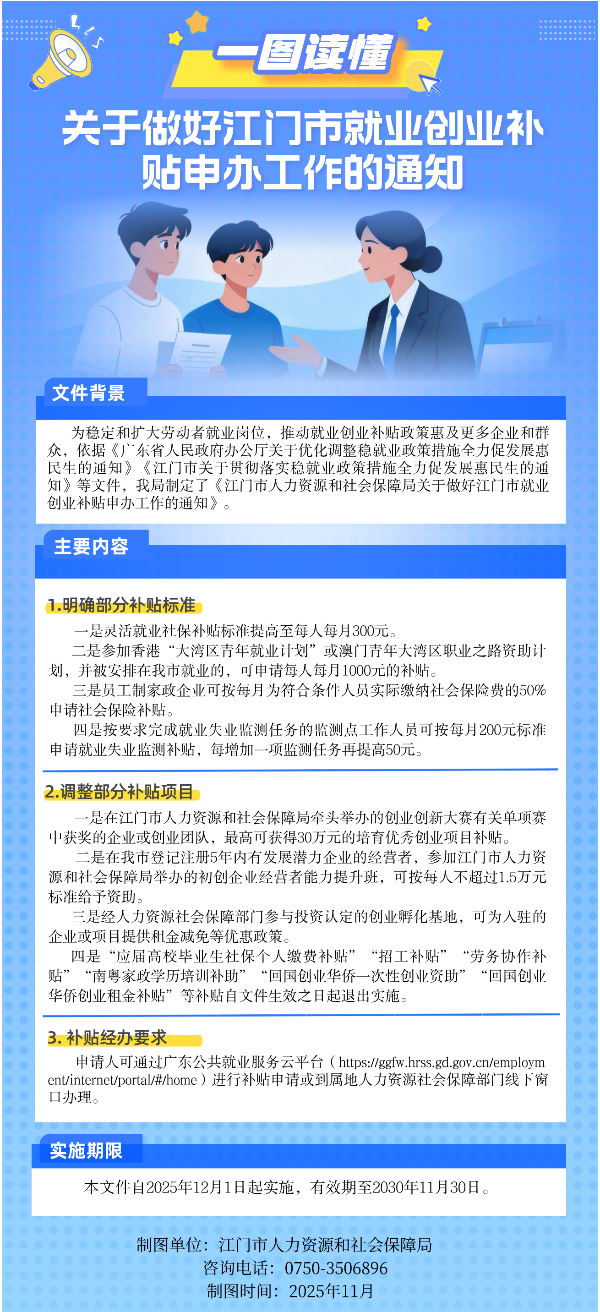
政策图解:《江门市人力资源和社会保障局关于做好江门市就业创业补贴申办工作的通知》
发布时间:2025-12-02 11:37:55
来源:江门市人力资源和社会保障局
字体【
大
中
小
】
分享到:
政策原文:
江门市人力资源和社会保障局关于做好江门市就业创业补贴申办工作的通知
解读文本:
《江门市人力资源和社会保障局关于做好江门市就业创业补贴申办工作的通知》
附件下载:
扫一扫在手机打开当前页
【TOP】
【
打印页面
】【
关闭页面
】
IM体育试玩
IM体育试玩
体育博彩app推荐
澳门线上博彩
十大正规赌博平台大全