美高梅博彩
江门市政府门户网站
繁体
政务微博
政务微信
网站支持IPv6
江门市科学技术局
网站首页
政务动态
领导之窗
机构职能
内设部门
直属事业单位
工作动态
通知公告
政务公开
政府信息公开工作年度报告
美高梅博彩
政府信息公开目录
政府信息依申请公开
行政执法
财政预决算
人事信息
专题专栏
政策文件
政策解读
重点领域信息公开专栏
美高梅博彩
政民互动
科技业务综合管理系统
江门市
蓬江区
高新(江海)区
新会区
政策解读
当前位置:
首页
>
部门频道
>
江门市科学技术局
>
政务公开
>
政策解读
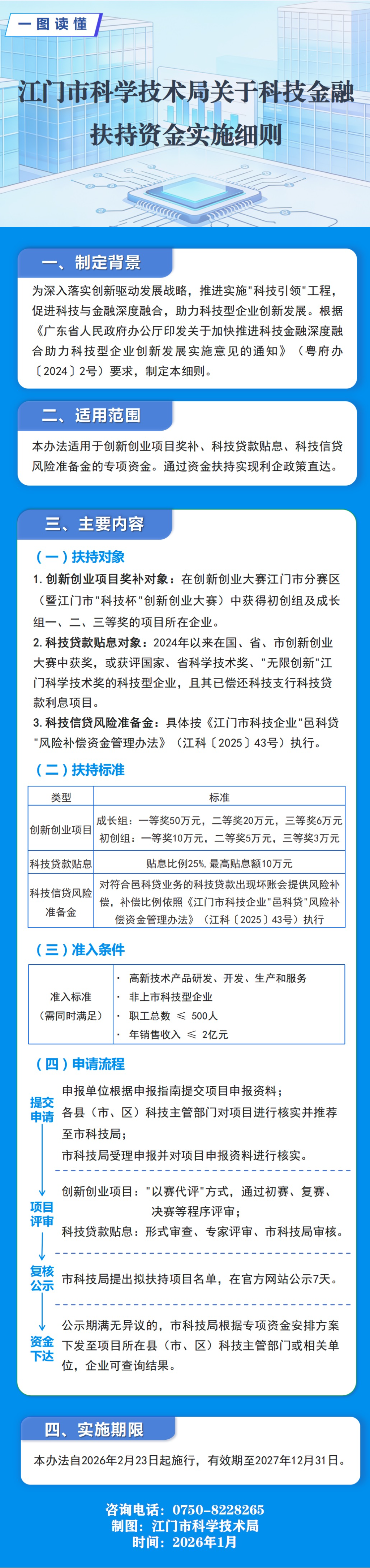
(图文解读)《江门市科学技术局关于科技金融扶持资金实施细则》
发布时间:2026-01-21 09:37:41
来源:江门市科学技术局
字体【
大
中
小
】
分享到:
江门市科学技术局关于印发《江门市科学技术局关于科技金融扶持资金实施细则》的通知
(政策解读)《江门市科学技术局关于科技金融扶持资金实施细则》
附件下载:
扫一扫在手机打开当前页
【TOP】
【
打印页面
】【
关闭页面
】
mg电子
伟德体育
威尼斯人现金网
十大靠谱体育投注平台
365体育滚球