江府办〔2021〕14号
JMFG2021005
各市(区)人民政府,市政府各部门、有关事业单位,中直、省直驻江门有关单位:
现将《江门市职工和城乡居民基本医疗保险分类保障实施方案》印发给你们,请贯彻执行。执行过程中遇到问题,请径向市医保局反映。
美高梅博彩
2021年6月28日
江门市职工和城乡居民基本医疗保险分类保障实施方案
为贯彻落实《中共中央 国务院关于深化医疗保障制度改革的意见》精神,进一步完善我市医疗保障制度体系,做好职工和城乡居民分类保障,结合我市实际,制定本实施方案。
一、总体要求
按照“职工和城乡居民分类保障,待遇与缴费挂钩,基金分别建账、分账核算”以及“尽力而为、量力而行,实事求是确定保障范围和标准”等改革目标、原则制定本实施方案。
二、主要任务
(一)制度框架。
1.基本医疗保险制度。江门市基本医疗保险制度由职工基本医疗保险(含生育保险,以下简称职工医保)和城乡居民基本医疗保险(以下简称居民医保)构成。
(1)职工医保。职工医保包括住院、普通门诊、门诊特定病种、大病保险等待遇,并设置个人账户。参加职工医保的人群范围包括:一是本市行政区域内所有企业、国家机关、事业单位、社会团体、民办非企业单位和有雇工的个体工商户(含中央、省和其他外地驻本市单位,以下简称用人单位)及其所属全部员工(含有雇工的个体工商户业主,以下简称职工),以及其达到法定退休年龄或退休的人员(以下简称职工退休人员);二是在本市领取失业保险金期间的失业人员(以下简称失业人员);三是本市户籍的灵活就业人员、在我市灵活就业且已办理港澳台居民居住证的港澳台居民以及未在用人单位以职工身份参加基本医疗保险的本市户籍的非全日制从业人员(以下简称灵活就业人员);四是在本市注册登记的无雇工的个体工商户(以下简称无雇工的个体工商户)。
(2)居民医保。居民医保包括住院、普通门诊、门诊特定病种、大病保险等待遇。参加居民医保的人群范围包括:一是本市户籍的未就业城乡居民;二是非本市户籍的本市各类全日制普通高等院校(含高职、民办高校、独立学院)本专科学生和研究生(含港、澳、台、华侨学生)、中职技校(含民办中职技校)和中、小学接受全日制教育的学生,以及幼儿园、托儿所儿童;三是在本市参加社会保险的异地务工人员的学龄前子女(含新生儿);四是持我市居民居住证(含港澳台居民居住证)的人员。
2.大病保险制度。江门市大病保险通过引入市场机制,在基本医疗保险的基础上,对大病患者发生的高额医疗费用给予进一步保障。大病保险按照市级统筹的原则,实行筹资标准、待遇水平、招标方式、保险赔付、资金管理“五统一”。大病保险保障对象为我市职工医保和居民医保参保人员,分别建立职工大病保险和居民大病保险,由市政府统一委托市医保经办机构为全市参保人员集体向承办大病保险商业保险机构投保,大病保险结算与基本医疗保险结算同步,并采用“一单式”结算。大病保险资金主要用于支付大病保险规定的费用,其中,居民大病保险资金按年度决算报表中的城乡居民基本医疗保险基金收支表城乡医保基金个人缴费和财政补助的收入之和,乘以大病保险保费筹资比例计算;职工大病保险资金按年度决算报表中的城镇职工基本医疗保险基金收支表职工医保基金个人缴费和单位缴费的收入之和,乘以大病保险保费筹资比例计算。有关政策规定对我市大病保险承保服务合同有调整的,按承保服务合同的约定,由服务合同签订方以签订补充协议的方式明确双方的权利和义务。
(二)参保缴费。
1.职工医保缴费政策。
(1)职工医保缴费主体和方式。职工参加职工医保由用人单位和职工个人共同缴费;失业人员领取失业保险金期间在失业保险关系所在地参加职工医保的,其参保费用从失业保险基金中支付;灵活就业人员和无雇工的个体工商户参加职工医保的,其参保费用由个人全额缴纳;职工退休人员参加职工医保的,可选择在本市职工基本养老保险金中逐月代扣代缴或一次性补足差额缴费年限参保费用。
(2)职工医保缴费标准。职工医保缴费标准按缴费基数乘以缴费费率计算月缴费金额,具体标准如下:
缴费基数。参加职工医保的用人单位缴费基数为本单位职工缴费工资总额,职工个人缴费基数为本人工资收入。以省公布的我市上上年度城镇非私营单位就业人员平均工资和城镇私营单位就业人员平均工资加权计算的全口径城镇单位就业人员月平均工资(简称职工月平均工资),核定个人缴费基数上下限。上限按照我市职工月平均工资的300%确定,下限按照我市职工月平均工资的60%确定。从2021年7月1日起,最低缴费基数按3505元执行,缴费基数上限为17565元。职工退休人员、失业人员、灵活就业人员、无雇工的个体工商户按最低缴费基数缴费。
缴费费率。用人单位职工缴费费率合计为8.0%,其中用人单位基本医疗保险费率为5.5%,生育保险为0.5%,职工个人为2.0%。失业人员、灵活就业人员和无雇工的个体工商户达到法定退休年龄前缴费费率为7.5%,达到法定退休年龄后缴费费率为5.5%。职工退休人员累计缴费未达到规定最低缴费年限,若其未领取职工基本养老保险金且不选择一次性补缴的,基本医疗保险缴费费率为7.5%,并享受在职标准基本医疗保险待遇。
(3)最低缴费年限。2018年1月1日前参加过我市职工医保的参保人,其退休后可终身享受医保待遇的最低累计缴费年限为20年;2018年1月1日后(含1月1日)在我市首次参加职工医保的参保人,其最低累计缴费年限为25年。
累计缴费年限达到规定最低累计缴费年限(符合关系转移条件的参保职工需同时在我市实际累计缴费年限满10年)并退休的,可终身享受医保待遇。退役军人服现役年限视同职工基本医疗保险缴费年限,与入伍前和退出现役后参加职工基本医疗保险的缴费年限合并计算。
2.居民医保缴费政策。
(1)居民医保缴费主体和方式。城乡居民参保人参加居民医保,实行个人缴费和政府财政补助相结合。其中,本市户籍的特困供养人员、最低生活保障对象、原建档立卡贫困人员、低收入家庭成员、重度残疾人、精神和智力残疾人、困境儿童(含低保和低收入家庭儿童、特困供养儿童、孤儿、艾滋病病毒感染儿童、残疾儿童、重病儿童)、符合条件的困难退役军人优抚对象等困难城乡居民参加我市居民医保的,由政府给予全额资助,个人免缴费。
对计生优待户(农村独生子女户和纯生二女结扎户)的补助办法按各市(区)原规定执行。如今后有新规定的,按新规定执行。
(2)居民医保缴费标准。居民医保个人缴费实行定额缴费机制,在提高我市居民医保待遇标准的基础上,逐步提高个人缴费标准,并与财政补助调整幅度相适应。其中2021年个人缴费标准为每人每年336元,之后每年根据不低于国家和省规定的标准调整并公布。当国家和省规定的个人缴费标准高于我市规定的标准时,按国家和省规定执行。财政补助标准按国家和省规定执行。参加居民医保不计算累计缴费年限。
3.规范参保缴费管理。
以自然年度(每年1月1日至12月31日)为一个基本医疗保险年度。
(1)职工医保缴费办法。参加职工医保的用人单位和职工、失业人员(失业人员由当地社保经办机构逐月托收并按时向税务部门支付)、灵活就业人员(在户籍所在地或港澳台居民居住地参加职工医保)、无雇工的个体工商户(在工商营业执照上登记的经营场所所在地参加职工医保)向属地税务部门逐月进行申报和缴费。用人单位和职工从缴费次月1日起享受待遇,失业人员从领取失业保险金之日的当月1日起享受待遇,灵活就业人员、无雇工的个体工商户从缴费的3个月后(即第4个月1日起)按规定享受待遇(个人账户根据缴费或补缴情况逐月划入)。参加职工医保的参保人从停止缴费次月1日起停止享受待遇。
(2)居民医保缴费办法。居民医保参保人在每年12月31日前,分别向户籍、居住地、学校所在地或异地务工人员参保所在地指定的社会保险经办机构办理参保登记和缴费核定,并向征收服务机构一次性缴纳下一年度全年的医疗保险费(具体缴费时间为每年9月1日至12月31日集中参保缴费),新年度中途原则上不退费,并享受缴费对应年度的待遇。新生儿从出生次月1日起,6个月内参加居民医保的,从其出生之日起享受待遇,但新生儿享受跨年待遇的,应同时缴纳两年的基本医疗保险费;6个月后参加居民医保的,从参保缴费成功次月1日起享受待遇。
本市户籍和在本市参保异地务工人员的新生儿、当年本市新入学或转学的非本市户籍在校生、当年本市户籍就业转失业人员(含跨年按规定领取完失业保险金人员)、当年本市户籍职工退休人员、当年本市户籍退役军人、刑释人员和户籍新迁入人员、未参保的本市户籍困难城乡居民、当年申领我市居住证(含港澳台居民居住证)的人员等特定城乡居民,可年度内中途参加居民医保,并按规定的全年缴费标准缴费,从参保缴费成功次月1日起享受待遇。其中困难城乡居民实行“先登记参保、后补助缴费”,自完成参保登记、做好身份标识之日起即可享受医保待遇。
(三)待遇政策。
我市医保待遇包括住院待遇、普通门诊待遇、门诊特定病种待遇、个人账户待遇、大病保险待遇等。本实施方案中提及的其他支付情形医疗机构包括以下情形:异地转诊人员转诊(复诊)备案到市外定点医疗机构就诊、急诊人员因急诊和抢救到市外医疗机构就诊、急诊人员因急诊和抢救在市内非定点医疗机构就诊、门诊特定病种人员到市外定点医疗机构就诊等情形。
1.住院待遇支付政策。
(1)职工医保住院待遇。
住院基金支付比例。住院基金支付比例分别为一级及以下定点医疗机构93%,二级定点医疗机构90%,三级定点医疗机构83%,其他支付情形医疗机构64%。职工退休人员在上述住院基金支付比例基础上提高3个百分点。
起付标准。起付标准分别为一级及以下定点医疗机构500元,二级定点医疗机构600元,三级定点医疗机构900元,其他支付情形医疗机构1500元。在二、三级定点医疗机构住院的参保人向家庭病床定点医疗机构转诊并建立家庭病床的,不设起付标准。职工退休人员在上述起付标准的基础上降低100元。
年度最高支付限额。基金对职工医保参保人在基本医疗保险年度内累计最高支付限额为职工月平均工资乘以12个月的8倍左右。2021年7月1日起,职工医保年度内累计最高支付限额为56万元。
(2)居民医保住院待遇。
住院基金支付比例。住院基金支付比例分别为一级及以下定点医疗机构85%,二级定点医疗机构80%,三级定点医疗机构65%,其他支付情形医疗机构40%。
起付标准。起付标准分别为一级及以下定点医疗机构500元,二级定点医疗机构600元,三级定点医疗机构900元,其他支付情形医疗机构1500元。在二、三级定点医疗机构住院的参保人向家庭病床定点医疗机构转诊并建立家庭病床的,不设起付标准。
年度最高支付限额。基金对居民医保参保人在基本医疗保险年度内累计最高支付限额为上上年度江门市城乡居民年人均可支配收入的8倍左右。2021年7月1日起,居民医保年度内累计最高支付限额为30万元。
参加居民医保的特困供养人员住院可以享受零起付标准,在一级及以下定点医疗机构住院,基金支付比例提高10个百分点。
2.普通门诊待遇支付政策。
(1)职工医保普通门诊待遇。职工医保参保人在选定一家基层定点医疗机构的基础上,可再选择一家非基层定点医疗机构作为其普通门诊就医的定点医疗机构(简称其他选定医疗机构)。职工医保参保人增加门诊选点后,基层选定医疗机构基金支付比例为70%;经基层选定医疗机构转诊后30日内在其他选定医疗机构就医的,基金支付比例为60%;未经转诊直接到其他选定医疗机构就医的,基金支付比例为50%;最高支付限额按基层选定医疗机构和其他选定医疗机构两个限额分别享受待遇,基层选定医疗机构和其他选定医疗机构每人每月最高支付限额为50元和40元,当月累计未达到最高支付限额,可结转到下月使用;当年累计未达到最高支付限额,不能跨年度使用。
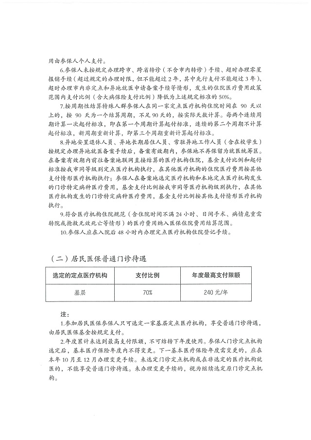
(2)居民医保普通门诊待遇。参保人在选定的基层定点医疗机构普通门诊就医,基金支付比例为70%,累计每人每年支付最高限额为240元。当年累计未达到最高支付限额,不能结转下年度使用。
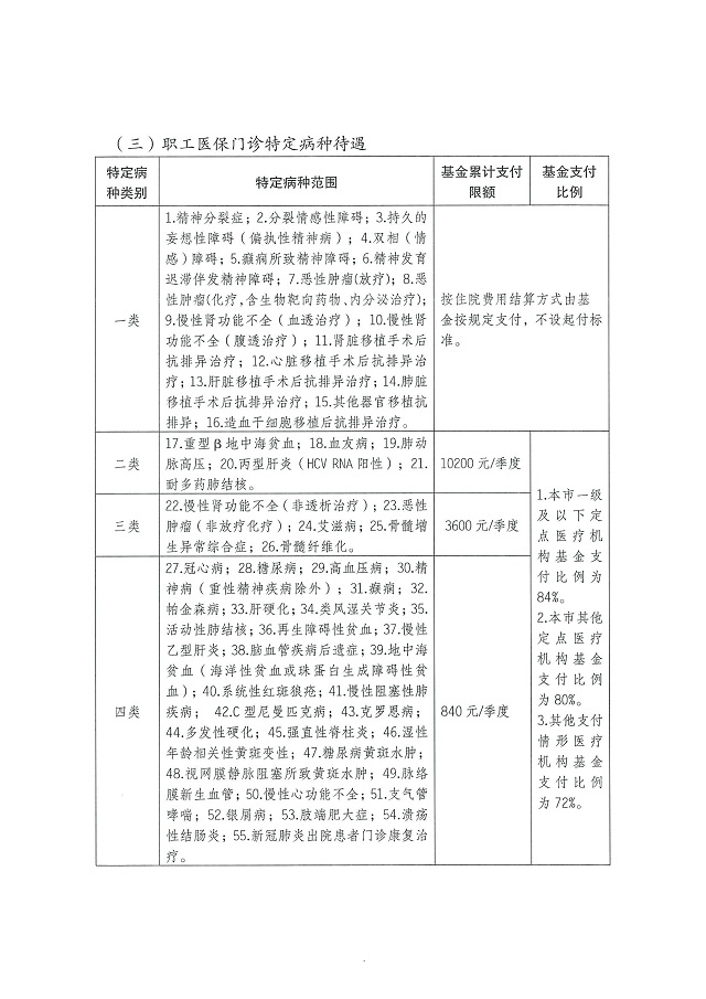
3.门诊特定病种待遇。
我市门诊特定病种待遇不设起付标准。参保人可以在符合条件的定点医疗机构申请门诊特定病种待遇和就诊。参保人申请(含年审)门诊特定病种时,由定点医疗机构审核确认并上传至医保信息系统备案,自办理备案之日起享受相应待遇。我市门诊特定病种准入标准和待遇享受有效期统一按《广东省医疗保障局关于广东省基本医疗保险门诊特定病种准入标准(试行)的通知》(粤医保函〔2020〕483号)规定执行,在《广东省基本医疗保险门诊特定病种管理办法》(粤医保规〔2020〕4号)实施前我市原已开展但不在省规定范围内的门诊特定病种,准入标准和待遇享受有效期按我市原有规定执行。
(1)职工医保门诊特定病种待遇。一类门诊特定病种按住院费用结算方式由基金按规定支付。二类、三类、四类门诊特定病种本市一级及以下定点医疗机构基金支付比例为84%,本市其他定点医疗机构基金支付比例为80%,其他支付情形医疗机构基金支付比例为72%。
(2)居民医保门诊特定病种待遇。一类门诊特定病种按住院费用结算方式由基金按规定支付。二类、三类、四类门诊特定病种本市一级及以下定点医疗机构基金支付比例为70%,本市其他定点医疗机构基金支付比例为50%,其他支付情形医疗机构基金支付比例为30%。
(3)门诊特定病种具体病种范围和基金累计支付限额详见附件。
4.职工医保个人账户政策。落实国家和省改革职工医保个人账户的相关规定,合理调整职工医保个人账户划入比例。在国家和省未有新规定前,继续按江门市基本医疗保险管理办法规定执行。
5.大病保险支付政策。
(1)职工大病保险。
支付范围。大病保险资金用于支付参保人患大病发生高额医疗费用情况下,需个人负担的符合基本医疗保险政策范围内的医疗费用(下称范围内医疗费用),即在医保年度内,参保人住院(含纳入住院标准结算的特定病种)基本医疗保险住院最高支付限额以下的累计自付费用(不含自费和起付标准以内的费用)和基本医疗保险住院最高支付限额以上的范围内医疗费用(两项费用以下简称自付医疗费用)。大病保险基本用药范围、诊疗项目支付范围、医疗服务设施支付范围、定点服务机构管理、参保人就医管理、待遇支付(含先行支付)管理等办法统一按我市基本医疗保险相关规定执行。
起付标准。参保人个人年度累计自付部分的住院医疗费用达到起付标准后,纳入大病保险保障范围。大病保险的起付标准原则上按照上上年度江门市城乡居民年人均可支配收入的50%确定。2021年7月1日起大病保险起付标准为5000元。
保障水平。大病保险年度内累计最高支付限额为24万元。大病保险具体支付办法如下:
参保人在本市定点医疗机构发生的超过起付标准以上、20万元(含20万元)以内的年度累计自付医疗费用(不含自费和起付标准以内的费用),由大病保险支付85%。参保人超过20万元以上的年度累计自付医疗费用,由大病保险支付90%。
参保人在其他支付情形医疗机构发生的费用,大病保险支付比例在上述比例的基础上降低10个百分点。
(2)居民大病保险。
支付范围。大病保险资金用于支付参保人患大病发生高额医疗费用情况下,需个人负担的符合基本医疗保险政策范围内的医疗费用(下称范围内医疗费用),即在医保年度内,参保人住院(含纳入住院标准结算的特定病种)基本医疗保险住院最高支付限额以下的累计自付费用(不含自费和起付标准以内的费用)和基本医疗保险住院最高支付限额以上的范围内医疗费用(两项费用以下简称自付医疗费用)。大病保险基本用药范围、诊疗项目支付范围、医疗服务设施支付范围、定点服务机构管理、参保人就医管理、待遇支付(含先行支付)管理等办法统一按我市基本医疗保险相关规定执行。
起付标准。参保人个人年度累计自付部分的住院医疗费用达到起付标准后,纳入大病保险保障范围。大病保险的起付标准原则上按照上上年度江门市城乡居民年人均可支配收入的50%确定。2021年7月1日起大病保险起付标准为1万元,其中,原建档立卡的贫困人员、最低生活保障对象的大病保险起付标准降低70%,即3000元;特困供养人员的大病保险起付标准降低80%,即2000元。
保障水平。大病保险年度内累计最高支付限额为24万元,原建档立卡的贫困人员、最低生活保障对象和特困供养人员不设最高支付限额。大病保险具体支付办法如下:
参保人在本市定点医疗机构发生的超过起付标准以上、12万元(含12万元)以内的年度累计自付医疗费用(不含自费和起付标准以内的费用),由大病保险支付60%;原建档立卡的贫困人员、最低生活保障对象超过起付标准30%以上、12万元(含12万元)以内的年度累计自付医疗费用,由大病保险支付70%;特困供养人员超过起付标准20%以上、12万元(含12万元)以内的年度累计自付医疗费用,由大病保险支付80%。
参保人在本市定点医疗机构发生的超过12万元以上的年度累计自付医疗费用,由大病保险支付70%;原建档立卡的贫困人员、最低生活保障对象超过12万元以上的年度累计自付医疗费用,由大病保险支付80%;特困供养人员超过12万元以上的年度累计自付医疗费用,由大病保险支付90%。
参保人在其他支付情形医疗机构发生的费用,大病保险支付比例在上述比例的基础上降低10个百分点。
(四)基金管理。
建立职工医保基金和居民医保基金,按照“以收定支、收支平衡、略有结余”的原则,纳入市社保基金财政专户统一管理,并按居民医保和职工医保进行分账核算。
各级财政补助资金应纳入当地年度财政预算安排。基本医疗保险的预算按国家有关规定分别制定。按国家、省有关规定统计口径分别对应进行基金统计。
基本医疗保险基金以地级市为统筹单位,统一组织并实施基金预决算。基本医疗保险基金实行统一管理、分账核算、基金收缴和待遇给付分级负责、基金缺口分级负担的市级统筹管理模式。
(五)服务管理。
1.目录管理。江门市基本医疗保险用药范围统一按广东省基本医疗保险、工伤保险和生育保险药品目录的规定执行。使用“乙类目录”的药品所发生的费用,先由参保人个人支付10%的费用,再按基本医疗保险的规定支付。个人支付部分不纳入基本医疗保险报销范围。
基本医疗保险诊疗项目按国家和省有关规定执行。基本医疗保险基金支付部分费用的诊疗项目,由参保人按规定比例支付部分费用后,再按基本医疗保险的规定支付,个人支付部分不纳入基本医疗保险报销范围。
基本医疗保险医疗服务设施范围主要包括住院床位费。参保人住院期间的实际床位费低于基本医疗保险住院床位费支付标准的,由基本医疗保险基金按床位费据实支付;高于基本医疗保险住院床位费支付标准的,在支付标准以内的费用,由基本医疗保险基金按规定的标准支付,超出部分由参保人自付,个人自付部分不纳入基本医疗保险报销范围。
2.协议管理。建立定点医疗机构和定点零售药店协议管理制度,医保经办机构与医疗机构、药品经营单位签订服务协议,规范医疗服务行为。
3.支付方式管理。江门市基本医疗保险医疗费用结算根据收支所属年度严格按照“以收定支、收支平衡、略有结余”原则,结合基金收支预算管理,实施总额控制,实行以按病种分值付费为主,按平均定额付费、按人头付费、按日均限额付费、按项目付费相结合的多元复合式医保支付方式,建立合理适度的“结余留用、超支分担”的激励约束机制,强化基金预算及安全监管制度,进一步加强我市医保基金使用管理,促进分级诊疗政策体系不断完善,确保基金安全可持续运行,实现基金“收支平衡,略有结余”的目标。医保经办机构与定点医疗机构的医疗费用结算,实行定点医疗机构属地结算的原则,即由定点医疗机构所在地的医保经办机构与其结算医疗费用。
(六)信息系统。
市医保局负责推广普及医保电子凭证,实现参保人持医保电子凭证参保缴费、就医购药、自助查询等,并按照省的统一部署推进医疗保障信息化建设。市医保经办机构、市卫生健康局、市美高梅博彩数据管理局负责按本实施方案规定,进一步完善职工医保和居民医保信息系统,实现医疗保险直接结算,做到“一单式”清算。
三、实施步骤
江门市职工和城乡居民分类保障工作分步组织实施,具体工作实施步骤如下:
(一)启动宣传阶段(2021年7月底前)。
1.落实待遇给付衔接和待遇标准调整。各级医保经办机构按照本方案规定的待遇标准支付各项待遇,做好各项调整后的待遇支付衔接工作(2021年7月1日起)。
2.调整和完善信息管理系统。市医保局、市卫生健康局、市美高梅博彩数据管理局、市社保局调整和完善职工医保和居民医保社保信息管理系统和区域卫生平台,所需资金纳入市信息化建设经费;各定点医疗机构按规定向属地医保经办机构报送相关结算数据,并做好医院信息系统的完善和改造,确保医保直接结算的正常运行(2021年7月底前)。
3.强化政策宣传解读。市医保局牵头,相关部门共同配合,组织指导各市(区)做好江门市职工和城乡居民基本医疗保险分类保障实施方案政策解读和宣传工作(2021年7月底前)。
(二)实施巩固阶段(2021年8月1日至2021年12月31日)。
1.继续加大宣传力度。各市(区)继续做好江门市职工和城乡居民基本医疗保险分类保障实施方案政策解读和宣传工作。市医保局牵头完善相关医保待遇保障政策(2021年12月底前)。
2.全面完成居民医保参保发动工作。各级医保、税务、医保经办机构按照本方案规定的缴费标准、开展时间和原参保工作要求开展并全面完成2022年度居民医保集中参保宣传发动工作(2021年12月底前)。
(三)深化提升阶段(2022年1月1日起)。
1.深化医疗保障制度改革。继续按照《中共中央 国务院关于深化医疗保障制度改革的意见》精神和省的统一部署,继续完善我市医疗保障制度体系,坚持和完善覆盖全民、依法参加的基本医疗保险制度和政策体系(2022年1月1日起)。
2.完善筹资分担和调整机制。完善医保筹资机制,实行筹资标准动态调整,探索建立与经济社会发展水平和居民人均可支配收入相挂钩的缴费政策。均衡个人、用人单位、政府三方筹资缴费责任,确保医保基金可持续平稳运行(2022年1月1日起)。
3.落实基本医疗保险待遇清单。根据省的统一要求,落实医疗保险待遇清单制度,实施公平适度保障,严格执行国家规定的基本支付范围和标准,纠正过度保障和保障不足问题(2022年1月1日起)。
四、工作要求
(一)加强组织领导。各市(区)、各相关部门要高度重视,深刻认识做好我市基本医疗保险分类保障的重大意义,加强组织领导,健全工作机制,采取有效措施,严格按照国家、省和市的统一部署,认真落实工作责任,将推进落实基本医疗保险分类保障工作纳入全面深化改革重点任务,确保改革工作平稳顺利实施。
(二)强化部门联动。各市(区)要结合本地实际,建立协同工作机制,明确责任主体,抓好各项工作落实。医保部门要牵头协调财政、民政、卫生健康、市场监管、税务、美高梅博彩数据管理、社保等部门,严格按照各自职责,明确分工,落实责任,形成合力,协同推进深化医疗保障制度改革。
(三)加大宣传力度。大力宣传医疗保障政策,通过多种途径,准确、全面、客观宣传基本医疗保险改革工作,及时做好政策解读和服务宣传,积极回应社会关切,合理引导社会预期,努力营造良好社会氛围。
五、本方案从2021年7月1日起实施,有效期5年。《美高梅博彩关于印发江门市基本医疗保险城乡一体化改革方案的通知》(江府办〔2017〕20号)从2021年7月1日起废止。此前规定与本实施方案不一致的,以本实施方案为准。生育保险待遇标准按我市有关规定执行。
市医保局会同市财政局、市税务局、市卫生健康局等部门可根据经济发展水平以及基金收支等实际情况,对基本医疗保险筹资标准和待遇标准以及其他相关事项等提出调整意见,报市政府批准后公布执行。国家和省对医疗保障政策有新规定的,按新规定执行。
附件:1.江门市职工基本医疗保险待遇标准
2.江门市城乡居民基本医疗保险待遇标准








(联系方式:待遇保障科,联系电话:3992978)