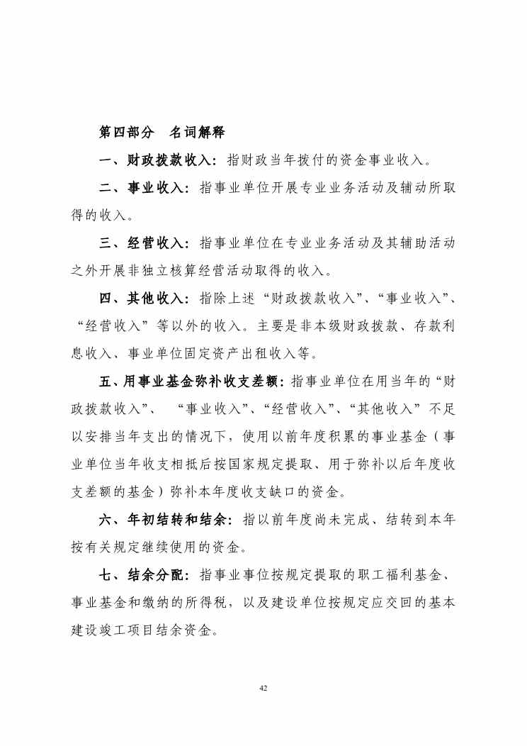
美高梅博彩
市人大网
市政协网
政务邮箱
繁体
手机版
网站支持IPv6
网站首页
政务公开
美高梅博彩
互动交流
粤港澳大湾区
走进侨乡
网站首页
政务公开
美高梅博彩
政民互动
粤港澳大湾区
走进侨乡
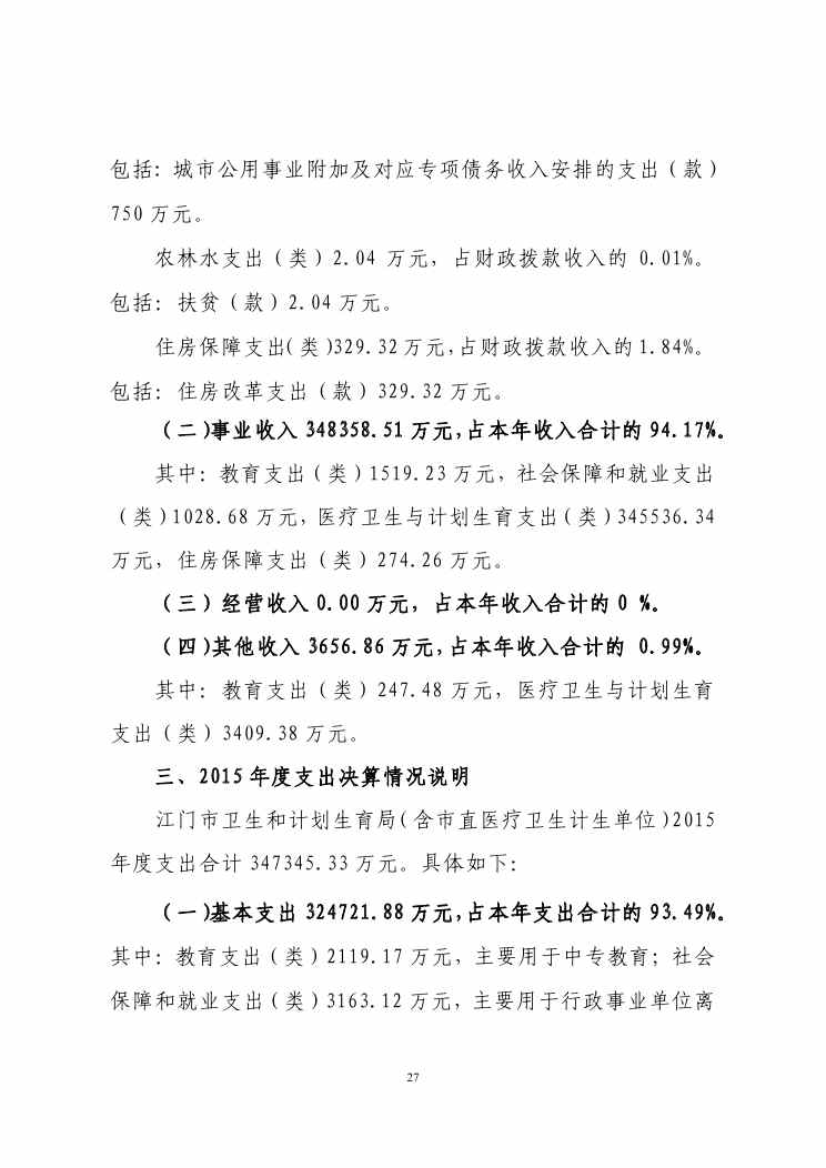
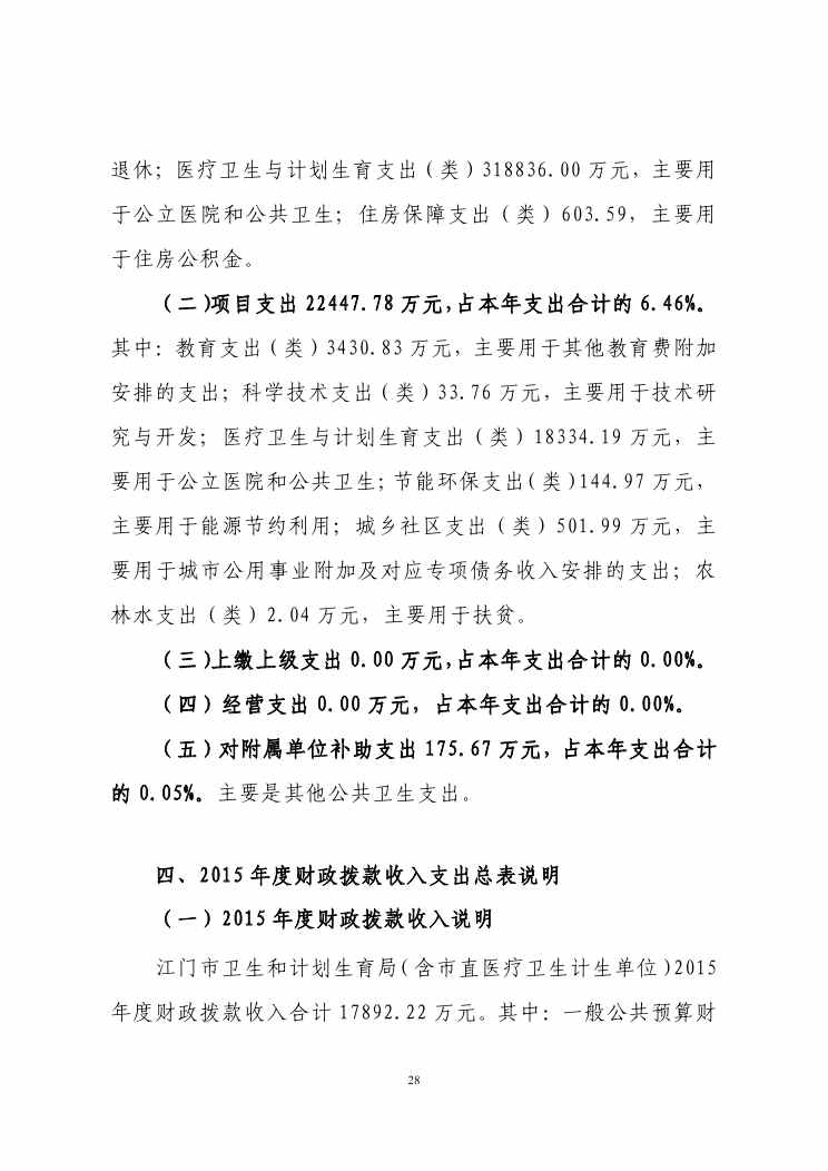
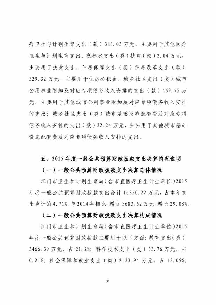
部门财政决算
当前位置:
首页
>
政务公开
>
财政公开
>
2015
>
部门财政决算
江门市卫生和计划生育局(含市直医疗卫生计生单位)2015年度部门决算公开
发布时间:2016-09-02 09:07:00
来源:本网
字体【
大
中
小
】
分享到:
附件下载:
附件:江门市卫生和计划生育局2015年度部门决算公开.doc
扫一扫在手机打开当前页
【TOP】
【
打印页面
】【
关闭页面
】
中国政府网
国务院部门网站
外交部
国防部
国家发展和改革委员会
教育部
科学技术部
工业和信息化部
国家民族事务委员会
公安部
民政部
司法部
财政部
人力资源和社会保障部
自然资源部
生态环境部
住房和城乡建设部
交通运输部
水利部
农业农村部
商务部
文化和旅游部
国家卫生健康委员会
退役军人事务部
应急管理部
人民银行
审计署
国家语言文字工作委员会
国家核安全局
国务院国有资产监督管理委员会
海关总署
国家税务总局
国家市场监督管理总局
国家广播电视总局
国家体育总局
国家统计局
国家国际发展合作署
国家医疗保障局
国务院参事室
国家机关事务管理局
国家认证认可监督管理委员会
国家标准化管理委员会
国家新闻出版署(国家版权局)
国家宗教事务局
国务院港澳事务办公室
国务院研究室
国务院侨务办公室
国务院台湾事务办公室
国家互联网信息办公室
国务院新闻办公室
新华通讯社
中国科学院
中国社会科学院
中国工程院
国务院发展研究中心
中国气象局
中国证券监督管理委员会
国家行政学院
国家信访局
国家粮食和物资储备局
国家能源局
国家烟草专卖局
国家移民管理局
国家林业和草原局
国家铁路局
中国民用航空局
国家邮政局
国家文物局
国家外汇管理局
国家药品监督管理局
国家知识产权局
国家公园管理局
国家公务员局
国家档案局
国家保密局
国家密码管理局
广东省政府机构网站
省政府办公厅
省发展改革委
省教育厅
省科技厅
省工业和信息化厅
省民族宗教委
省公安厅
省民政厅
省司法厅
省财政厅
省人力资源和社会保障厅
省自然资源厅
省生态环境厅
省住房城乡建设厅
省交通运输厅
省水利厅
省农业农村厅
省商务厅
省文化和旅游厅
省卫生健康委
省退役军人事务厅
省应急管理厅
省审计厅
省国资委
省市场监管局
省广电局
省体育局
省统计局
省医保局
省参事室
省信访局
省美高梅博彩数据管理局
省粮食和储备局
省监狱局
省戒毒局
省林业局
省中医药局
省药监局
省新闻办
省保密局
省科学院
省农科院
省发展研究中心
省地方志办
省代建局
省地质局
省供销社
省考试院
省科学中心
省建筑设计院
省人民医院
省疾控中心
省体育二沙运动训练中心
省质检院
深圳市地质局
省政府采购中心
广东省地市政府网站
广州
深圳
珠海
汕头
佛山
韶关
河源
梅州
惠州
汕尾
东莞
中山
江门
阳江
湛江
茂名
肇庆
清远
潮州
揭阳
云浮
江门市部门网站(频道)
市人大
市政协
市人民检察院
市发展改革局
市教育局
市科学技术局
市工业和信息化局
市公安局
市民政局
市司法局
市财政局
市人力资源社会保障局
市自然资源局
市生态环境局
市住房城乡建设局
市交通运输局
市水利局
市农业农村局
市商务局
市文化广电旅游体育局
市卫生健康局
市退役军人事务局
市应急管理局
市审计局
市国资委
市市场监管局
市政务和数据局
市统计局
市医保局
市城市管理综合执法局
市信访局
市投资促进局
市社保局
市民族宗教局
市建管中心
市土地储备中心
市供销社
市机关事务局
市公路事务中心
区(市)政府网站
蓬江区
高新江海区
新会区
台山市
开平市
鹤山市
恩平市
政务公开
美高梅博彩
政民互动
粤港澳大湾区
走进侨乡
网上赌搏平台网址大全
世界杯十大买球平台推荐
太阳城app
IM体育试玩
网上赌搏平台网址大全