美高梅博彩
江门市政府门户网站
繁体
政务微信
网站支持IPv6
江门市美高梅博彩和数据管理局
网站首页
机构职能
领导分工
部门职能
政务公开
工作动态
通知公告
重点领域信息公开
政策文件
政策解读
财政预决算
党建工作
美高梅博彩
政府热线
广东省公共资源交易平台
政民互动
部门决算
当前位置:
首页
>
部门频道
>
江门市美高梅博彩和数据管理局
>
政务公开
>
财政预决算
>
部门决算
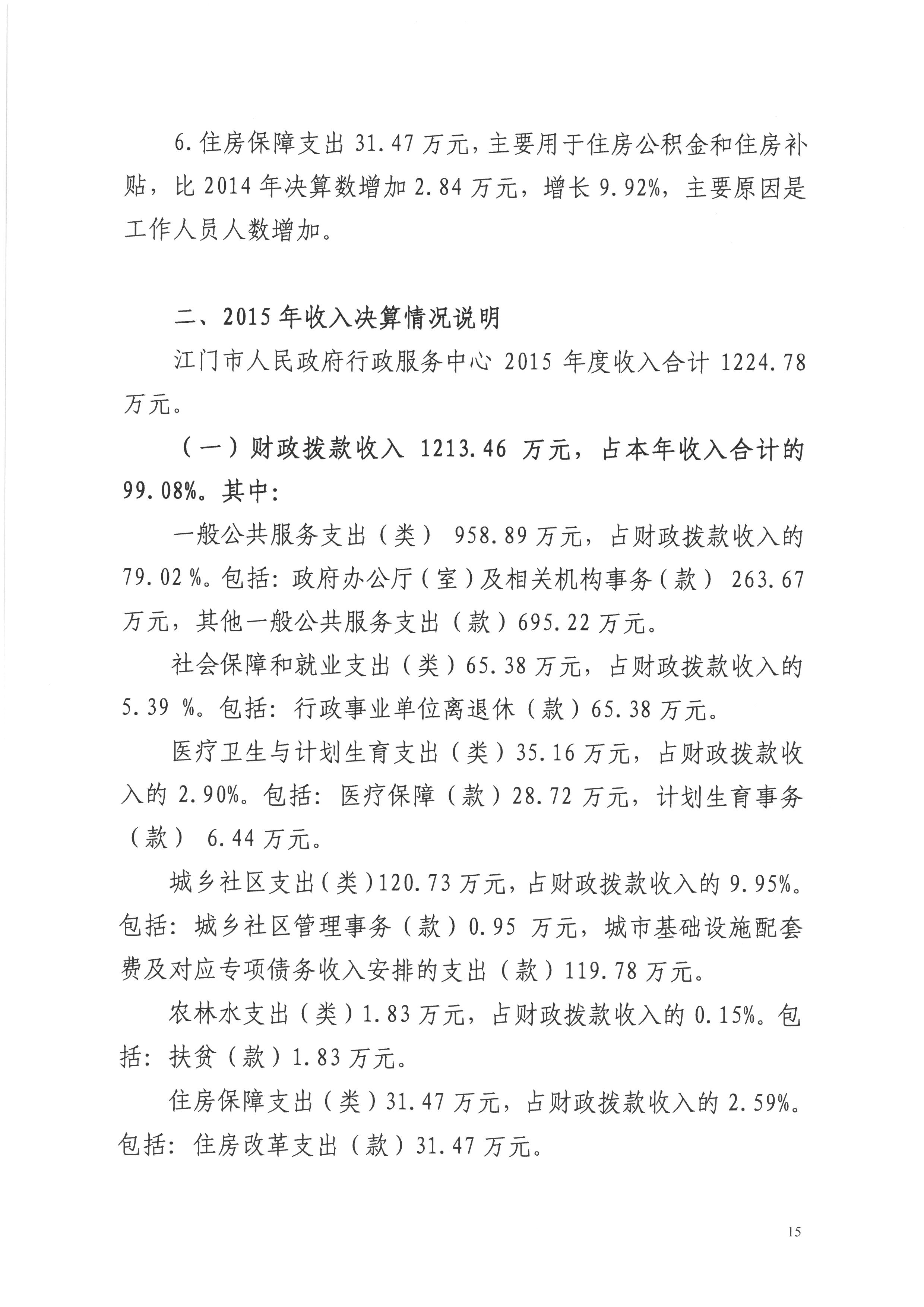
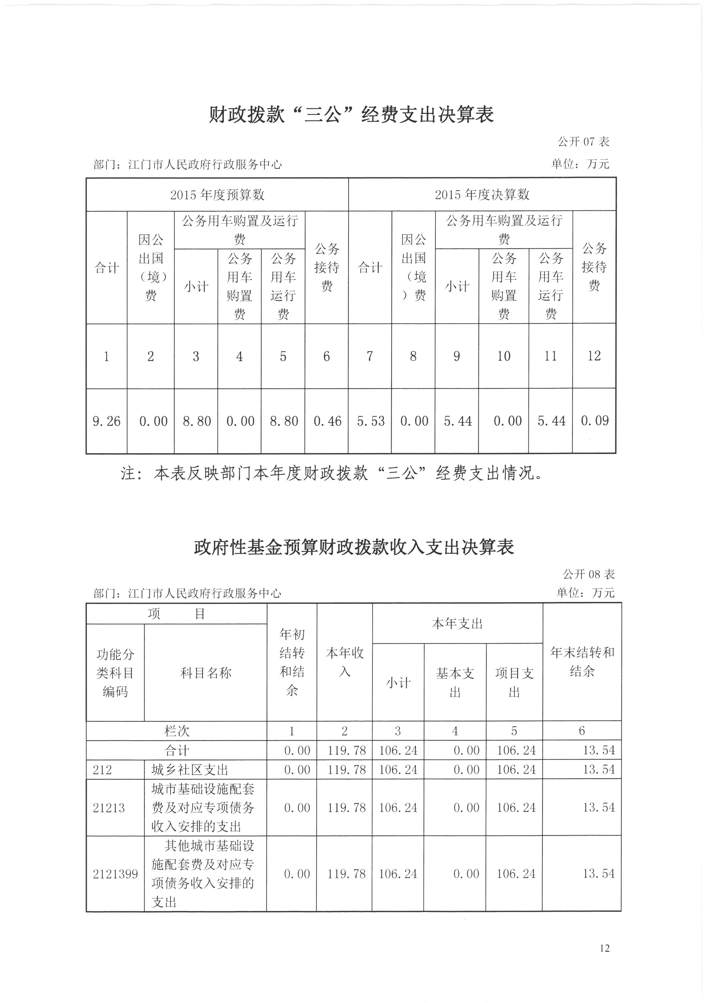
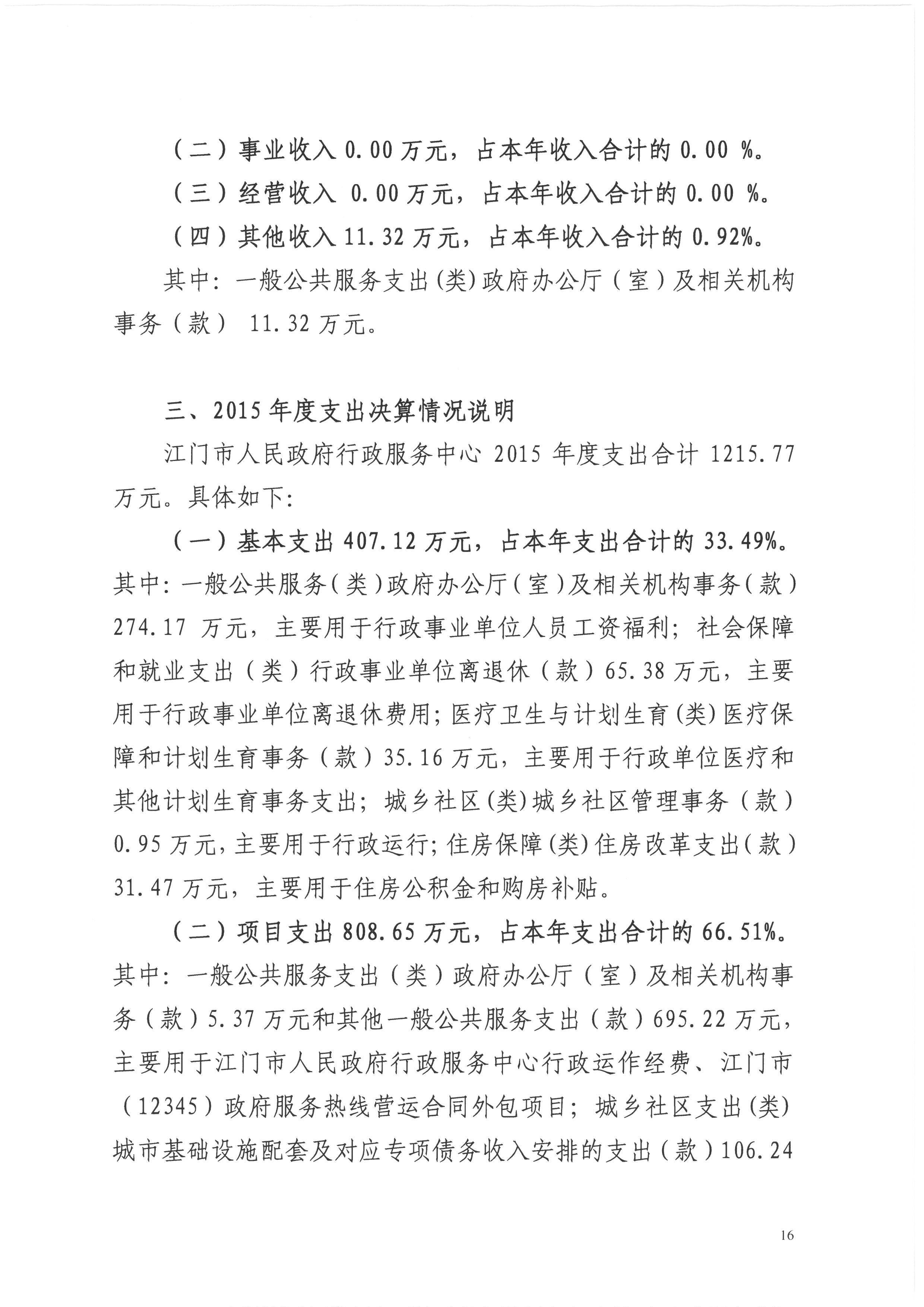
2015年度江门市人民政府行政服务中心决算
发布时间:2016-09-01 17:03:00
来源:市行政服务中心
字体【
大
中
小
】
分享到:
附件下载:
扫一扫在手机打开当前页
【TOP】
【
打印页面
】【
关闭页面
】
澳门新葡京博彩官网
世界杯官网买球平台
澳门新葡京娱乐城
2026世界杯下注平台
澳门线上博彩