美高梅博彩
江门市政府门户网站
繁体
政务微博
政务微信
网站支持IPv6
江门市自然资源局
网站首页
政务动态
领导信息
机构设置
人事工作
工作动态
通知公告
政务公开
局长信箱
党建工作
财政预决算
美高梅博彩
政府信息公开工作年度报告
政府信息依申请公开
重点领域信息公开
美高梅博彩
数据开放
业务公开
土地管理
矿政管理
测绘管理
规划公开
海洋管理
林业管理
政民互动
美高梅博彩
专题专栏
行政执法
不动产专栏
扫黑除恶专栏
国家森林城市建设
平安林区
通知公告
当前位置:
首页
>
部门频道
>
江门市自然资源局
>
政务动态
>
通知公告
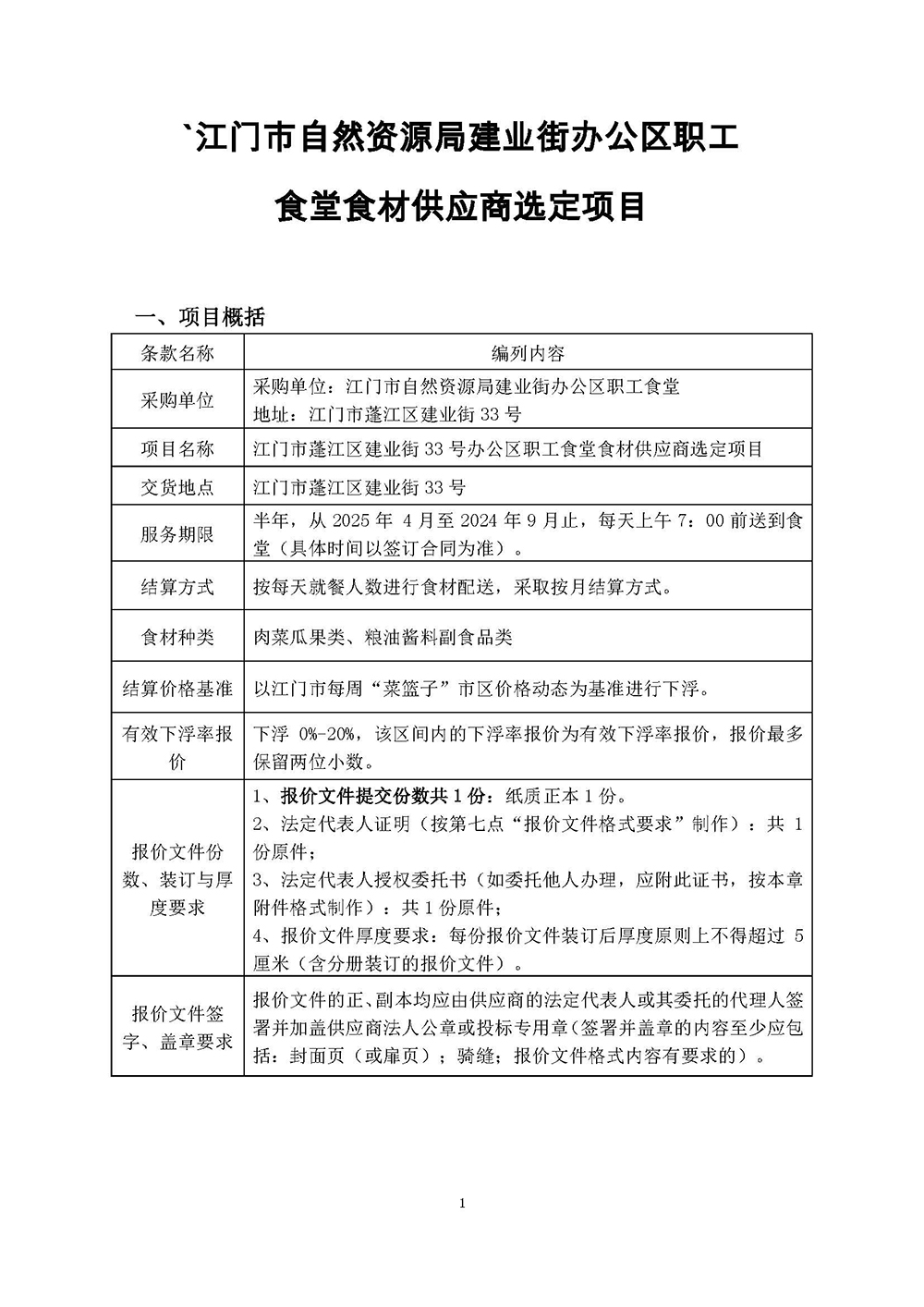
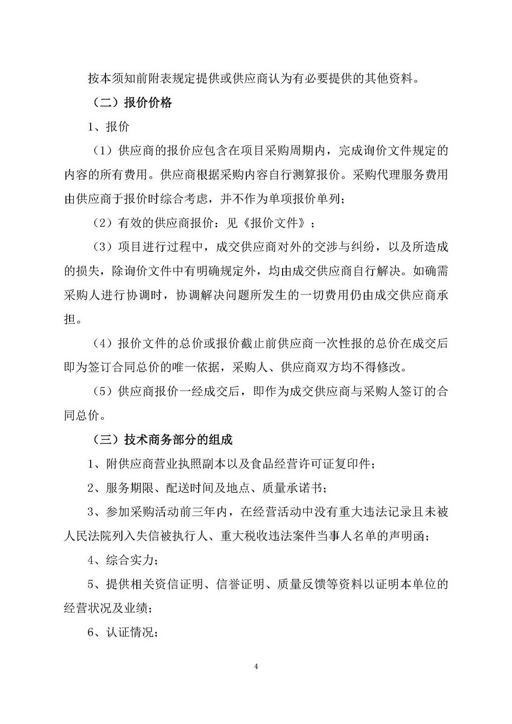
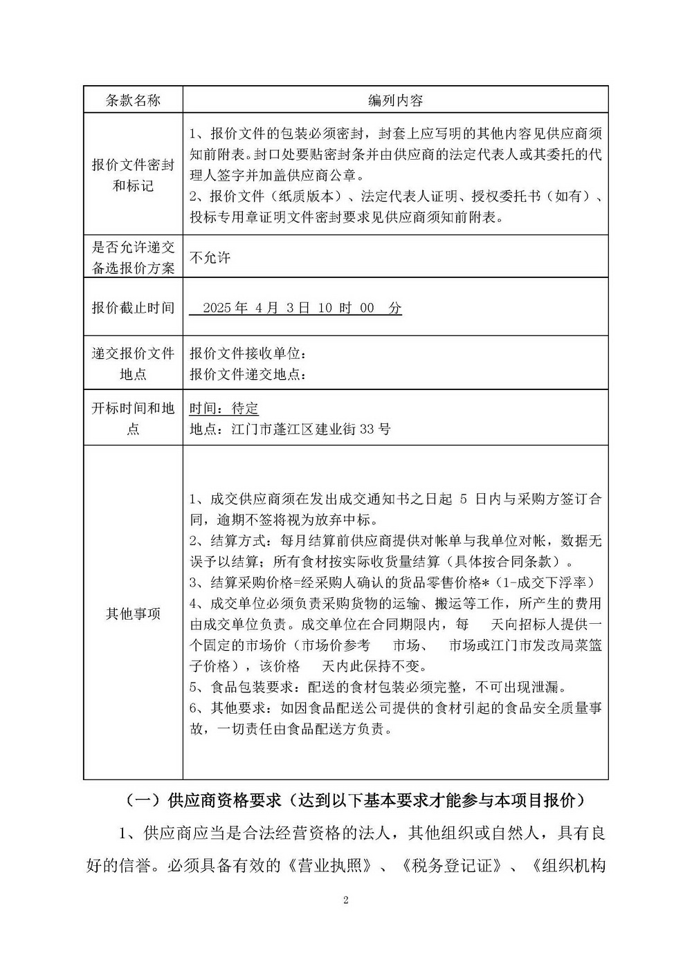
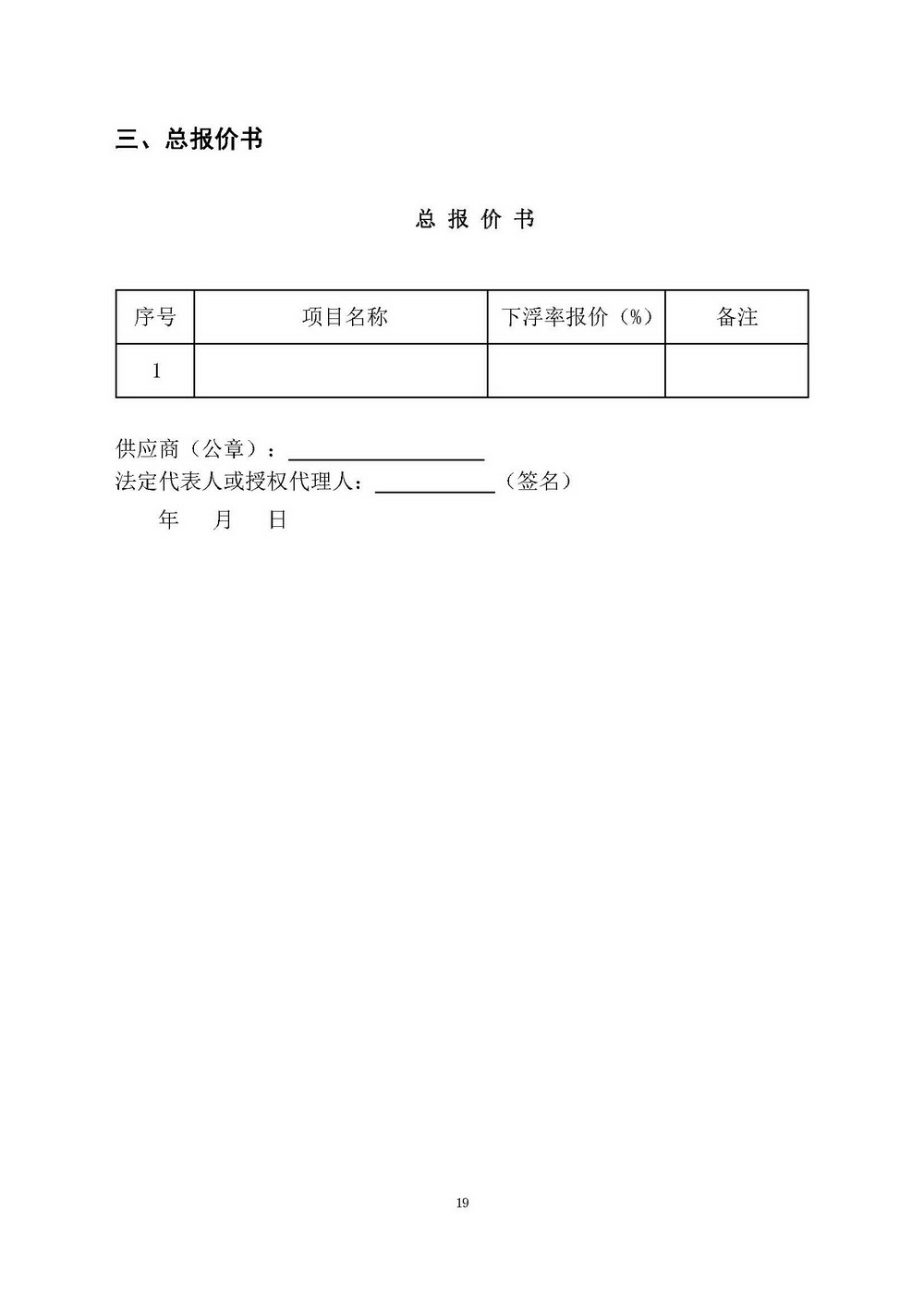
江门市自然资源局建业街办公区职工食堂食材供应商选定项目
发布时间:2025-03-26 17:22:09
来源:江门市自然资源局
字体【
大
中
小
】
分享到:
附件下载:
(2025年度)江门市自然资源局建业街办公区职工食堂食材供应商选定项目.doc
扫一扫在手机打开当前页
【TOP】
【
打印页面
】【
关闭页面
】
AG真人
网络棋牌游戏平台十大排行
bbin体育官方网站
正规买球平台
足球外围平台