一、受理范围
1.具备进入林业系统省、市级自然保护区从事科学研究、教学实习、参观考察、拍摄影片、登山等活动申请条件的单位和个人。
2.符合以下全部条件的单位和个人可以提出申请:
1)具备真实有效的身份证明材料;
2)有详尽的项目计划文书;
3)开展的活动对自然保护区生态环境和主要保护对象不造成影响。
二、设立依据
1.《中华人民共和国自然保护区条例》(2011年国务院令第588号修改)第二十七条。
2.《国务院关于第三批取消和调整行政审批项目的决定》(国发〔2004〕16号):进入林业系统国家级自然保护区从事科学研究审批,下放省、自治区、直辖市林业行政主管部门审批。
3.《森林和野生动物类型自然保护区管理办法》(1985年国务院批准,原林业部公布施行)第十三条。
4.《广东省人民政府2012年行政审批制度改革事项目录(第一批)》(2012年粤府令第169号)省政府决定下放实施的行政审批事项第50项:进入林业系统地方级自然保护区从事科学研究审批,下放到县级以上政府。
5.《国务院关于取消和调整一批行政审批项目等事项的决定》(国发〔2015〕11号)。
6.《广东省森林和野生动物类型自然保护区管理实施细则》第十三条。
三、实施机关
江门市林业和园林局。
权责划分(市)
市级权限:进入林业系统省、市级自然保护区从事科学研究、教学实习、参观考察、拍摄影片、登山等活动审批
四、审批条件
设立依据 |
《广东省森林和野生动物类型自然保护区管理实施细则》第十三条 《中华人民共和国自然保护区条例》第二十七条 |
必要条件 |
1.满足下列全部条件的,予以许可: (1)具备真实有效的身份证明材料; (2)有详尽的项目计划文书; (3)开展的活动对自然保护区生态环境和主要保护对象不造成影响。
2.满足以下其中一条的,则该申请不予批准 (1)提供虚假的身份证明材料; (2)活动计划不明确; (3)开展的活动会对自然保护区生态环境和主要保护对象产生负面影响。 |
五、申请材料
申请材料的形式分为纸质材料和电子材料,加盖的公章须与申请人名称完全一致。纸质申请材料采用A4纸,手写材料应当字迹工整、清晰,统一在纸张的左侧装订;复印件均应加盖申请人公章或签名,且复印清晰、大小与原件相符。电子申请材料采用pdf/jpg/doc格式,单个文件大小不能超过4M;文件应原件彩色扫描,内容清晰、完整,以单个文件命名,文件名称应与申请材料名称一致,并按顺序上传至江门市林业和园林局网上办事大厅“录入模块”。对可以使用电子章的申请材料,应确保该文档完全加密,无法进行其他修改。
申请材料目录
材料名称 |
要求 |
原件 (份/套) |
复印件 (份/套) |
纸质/电子版 |
申请人签名或者申请单位盖章。 |
1 |
0 |
纸质/电子版 |
|
个人身份证 |
复印件需有申请人签名。 个人提出申请的需提交。 |
1 |
1 |
纸质/电子版 |
企业营业执照或组织机构代码证 |
复印件加盖单位公章。 单位提出申请的需提交。 |
0 |
1 |
纸质/电子版 |
授权委托书 |
如申请人或单位法人不能亲自办理申请,需提供。 |
1 |
0 |
纸质/电子版 |
项目计划文书 |
计划文书应包括以下内容: 1.开展活动的时间,包括总体的活动时间、每天的活动时间(段),如为长期的研究活动,还应作出详细的时间规划; 2.活动人员,需列出具体的参与人员名单; 3.活动范围,明确拟开展活动的区域和范围; 4.活动内容,详细描述活动开展的目的、意义、预期成果、方式方法、所使用的器具设备等。 |
1 |
1 |
纸质/电子版 |
六、审批时限
申请时限 |
无 |
||
受理时限 |
2个工作日 |
受理时限说明 |
2个工作日内 |
法定审批时限 |
20个工作日 |
法定审批 时限说明 |
《行政许可法》规定“第四十二条 除可以当场作出行政许可决定的外,行政机关应当自受理行政许可申请之日起二十日内作出行政许可决定。二十日内不能作出决定的,经本行政机关负责人批准,可以延长十日,并应当将延长期限的理由告知申请人。但是,法律、法规另有规定的,依照其规定。 依照本法第二十六条的规定,行政许可采取统一办理或者联合办理、集中办理的,办理的时间不得超过四十五日;四十五日内不能办结的,经本级人民政府负责人批准,可以延长十五日,并应当将延长期限的理由告知申请人。” |
承诺审批时限 |
20个工作日 |
承诺审批 时限说明 |
自受理之日起20个工作日内办结。 |
七、审批收费
不收费。
八、审批流程
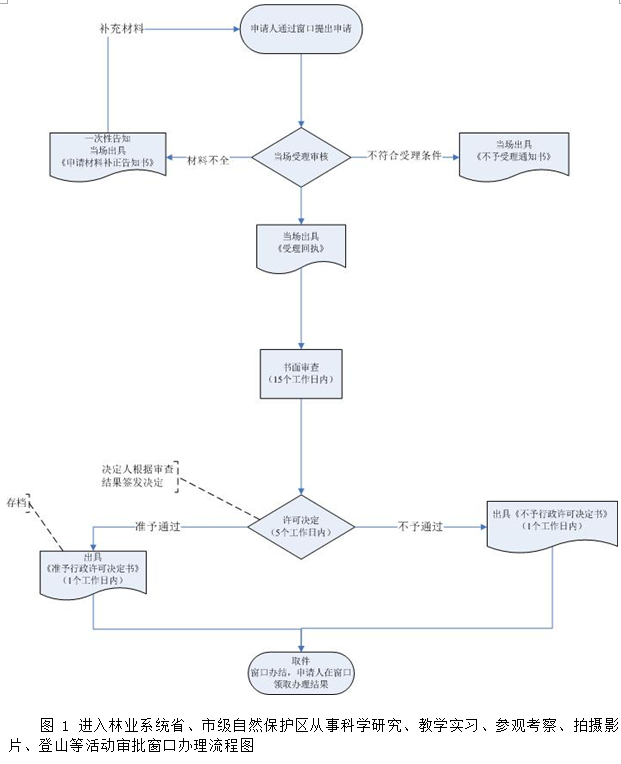
1)申请。申请人向市行政服务中心综合服务窗口提出申请,提交申请材料。
2)受理。接件受理人员审核申请材料,当场作出是否受理决定。申请人符合申请资格,并材料齐全、格式规范、符合法定形式的,予以受理,出具《受理回执》;申请人不符合申请资格或材料不齐全、不符合法定形式的,接件受理人员不予受理,出具《不予受理通知书》。申请人材料不符合要求但可以当场更正的,退回当场更正后予以受理。因申请人材料不齐全或不符合法定形式而需申请人补正申请材料的,行政机关出具《申请材料补正告知书》,一次性告知申请人5个工作日内补正材料,申请人逾期不补正的,作退件处理。
3)审查。受理后,审查人员对材料进行审核。符合审批条件的,予以通过,出具《准予行政许可决定书》;不予通过的,出具《不予行政许可决定书》。
4)领取结果。申请人按约定的方式到市行政服务中心以自取的方式领取办理结果。

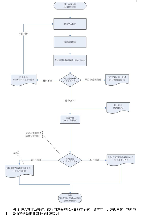
2.本事项网上办理流程如下:
1)申请。申请人登录广东省网上办事大厅江门分厅提出申请,上传电子材料。
2)受理。接件受理人员审核申请材料,2个工作日内作出是否受理决定。申请人符合申请资格,且材料齐全、格式规范、符合法定形式的,予以受理,出具电子版《受理回执》;申请人不符合申请资格或材料不齐全、不符合法定形式的,接件受理人员不予受理,出具电子版《不予受理通知书》。因申请人材料不齐全或不符合法定形式而需申请人补正申请材料的,行政机关出具电子版《申请材料补正告知书》,一次性告知申请人5个工作日内补正材料,申请人逾期不补正的,作退件处理。
3)审核。受理后,审查人员对材料进行审核,组织实地踏查。符合审批条件的,予以通过,出具《准予行政许可决定书》;不予通过的,出具《不予行政许可决定书》。
4)领取结果。申请人按约定的方式到市行政服务中心以自取的方式领取办理结果。

九、办理地址
1.窗口办理地址
窗口地址 |
联系电话 |
办公时间 |
交通指引 |
江门市堤西路88号市行政服务中心4楼服务中心B区67、68号窗口 |
0750-3871075 |
工作日上午:8:30-12:00; 下午:2:30-5:30。 |
可乘坐10路、15路、109路、46路、34路、32路长线、14路、17路、53路、103路、118路、23路、28路、20路、113路、新会302路、22路、101路、36路、43路、55路、19路、30路、102路、35路环线、45路至附近公交站下车 |
江门市蓬江区华园中路华园屋村5幢 江门市林业和园林局公园景区管理科 |
0750-3505011 |
工作日上午:8:30-12:00; 下午:2:30-5:30。 |
可乘坐7路、52路、32路至附近公交站下车 |
2.网上办理网址
http://wsbs.jiangmen.gov.cn
十、咨询、投诉、行政复议或行政诉讼
1.申请人可通过电话、网上、窗口等方式进行咨询和审批进程查询。
电话查询:0750-3871075、0750-3505011
网上查询:http://wsbs.jiangmen.gov.cn
窗口查询:
1)江门市堤西路88号市行政服务中心4楼服务中心B区67、68号窗口
2)江门市蓬江区华园中路华园屋村5幢 江门市林业和园林局公园景区管理科
2.申请人可通过电话、网上、窗口等方式进行投诉。
电话投诉:0750-3502999
网上投诉:http://lyyl.jiangmen.gov.cn/
窗口投诉:江门市华园中路华园屋村5幢 江门市林业和园林局办公室
3.申请人对本行政许可审批事项的办理结果有异议的,可依法申请行政复议或提起行政诉讼。
行政复议:江门市法制局,江门市白沙大道西1号1幢6楼,0750-3273880;
行政诉讼:广东省江门市江海区人民法院,江门市农林西路112号;广东省江门市中级人民法院,江门市篁庄大道98号,0750-3936000,0750-12368。
十一、办理时间
工作日上午:8:30-12:00;下午:2:30-5:30。