美高梅博彩
江门市政府门户网站
繁体
政务微信
网站支持IPV6
江门市信访局
网站首页
机构职能
政务公开
工作动态
财政公开
政策文件
政策解读
网上信访
我要写信
来信查询
互动交流
政策解读
当前位置:
首页
>
部门频道
>
江门市信访局
>
政务公开
>
政策解读
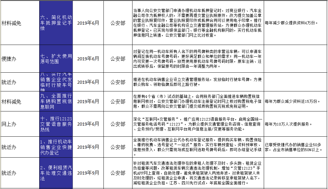
图表解读:54项公安便民政策在我市落地落实
发布时间:2020-12-30 19:37:17
来源:江门市公安局
字体【
大
中
小
】
分享到:
政策措施:54项公安便民政策在我市落地落实
文本解读:打通最后一公里 服务群众零距离 我市交警部门不断推进“放管服”改革
附件下载:
2018年以来交管“放管服”清单.xlsx
附件下载:
扫一扫在手机打开当前页
【TOP】
【
打印页面
】【
关闭页面
】
太阳城app下载
世界杯下注
亚洲十大足彩排行榜
太阳城app
IM体育平台