美高梅博彩
江门市政府门户网站
繁体
政务微信
网站支持IPV6
江门市卫生健康局
网站首页
政务公开
机构职能
领导介绍
工作动态
通知公告
上级要闻
行政执法
政策文件
政策解读
信息数据
财政预决算
重点领域信息公开
公共企事业单位信息公开
美高梅博彩
公众互动
党群工作
党群建设
专题专栏
健康江门
疫情通报
疫情防控实时政策措施
防控知识
财政预决算
当前位置:
首页
>
部门频道
>
江门市卫生健康局
>
政务公开
>
财政预决算
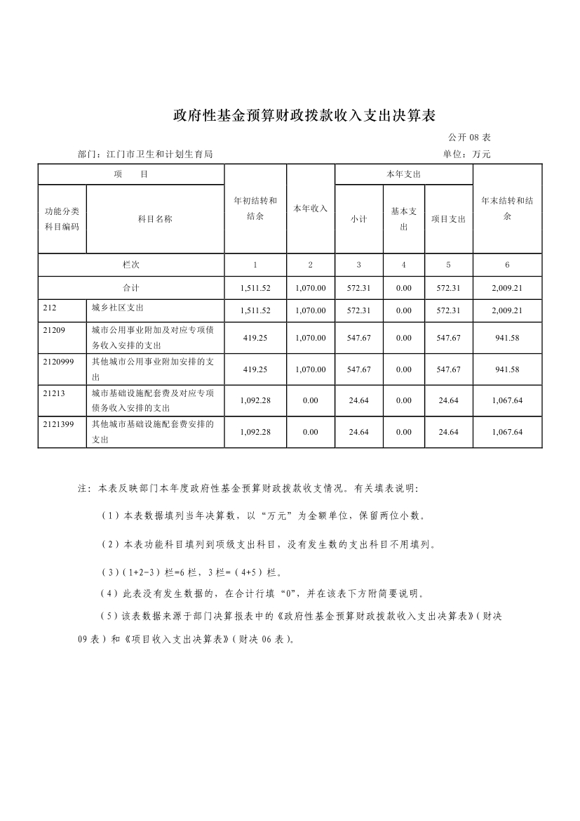
江门市卫生和计划生育局2016年度部门决算公开
发布时间:2017-10-09 17:55:00
来源:本站
字体【
大
中
小
】
分享到:
附件下载:
扫一扫在手机打开当前页
【TOP】
【
打印页面
】【
关闭页面
】
皇冠直营
银河娱乐app
银河娱乐app下载
澳门威尼斯人app下载
澳门银河网赌