美高梅博彩
江门市政府门户网站
繁体
政务微博
政务微信
网站支持IPv6
江门市民政局
网站首页
部门概况
领导班子
部门职能
下属单位
组织机构
政务公开
通知公告
工作动态
信息公开
政策法规文件
政策解读
重点领域信息公开
统计信息
资金信息
行政执法公示
双公示信息
社会组织名单
社会组织年度报告情况
安全生产
党务公开
党建工作
民政专栏
社会救助
社会事务和区划地名
老龄工作和养老服务
儿童福利
慈善事业促进
社会组织管理
江门市福利彩票发行中心
江门市殡仪馆
美高梅博彩
政民互动
政策法规文件
当前位置:
首页
>
部门频道
>
江门市民政局
>
政务公开
>
政策法规文件
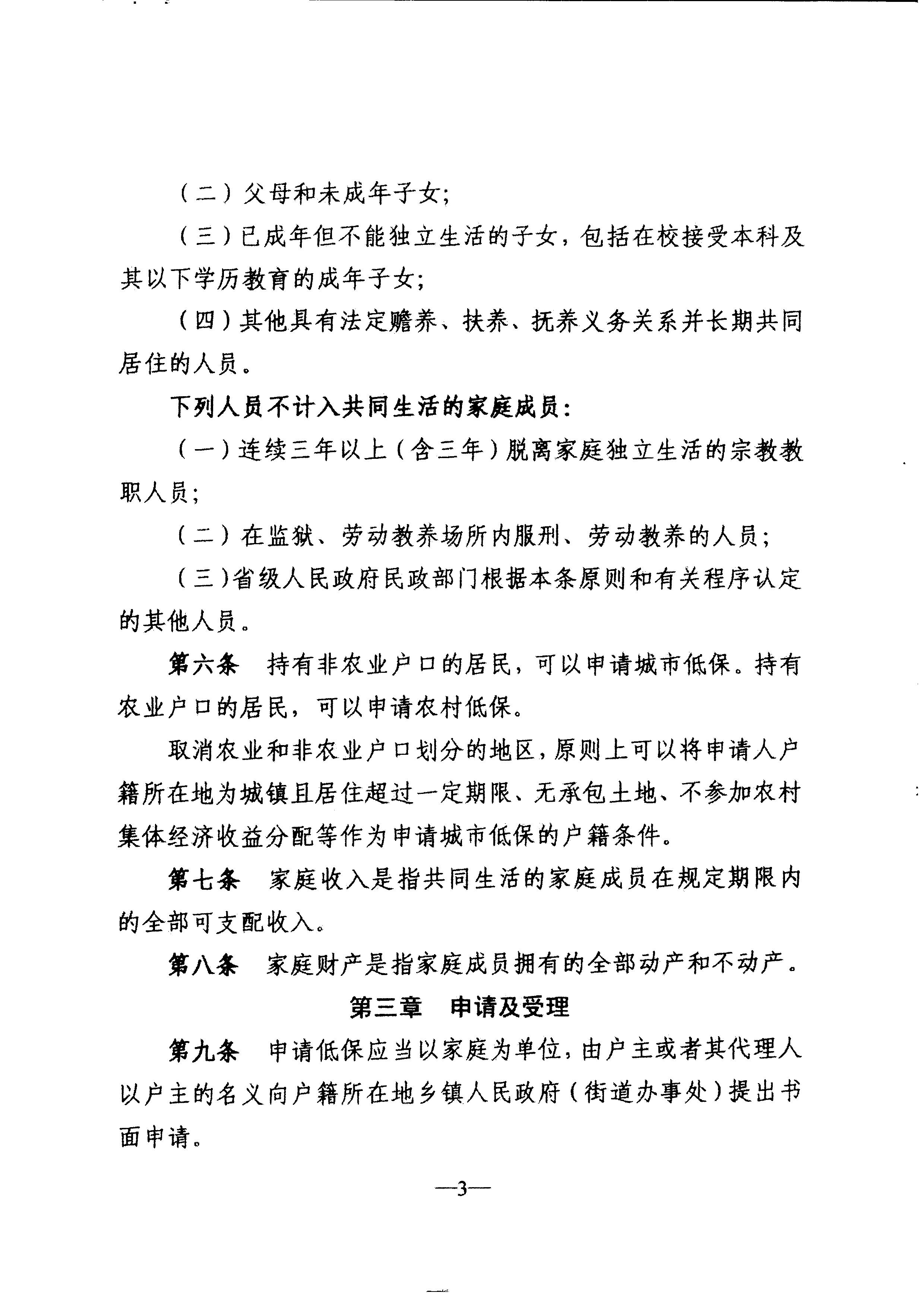
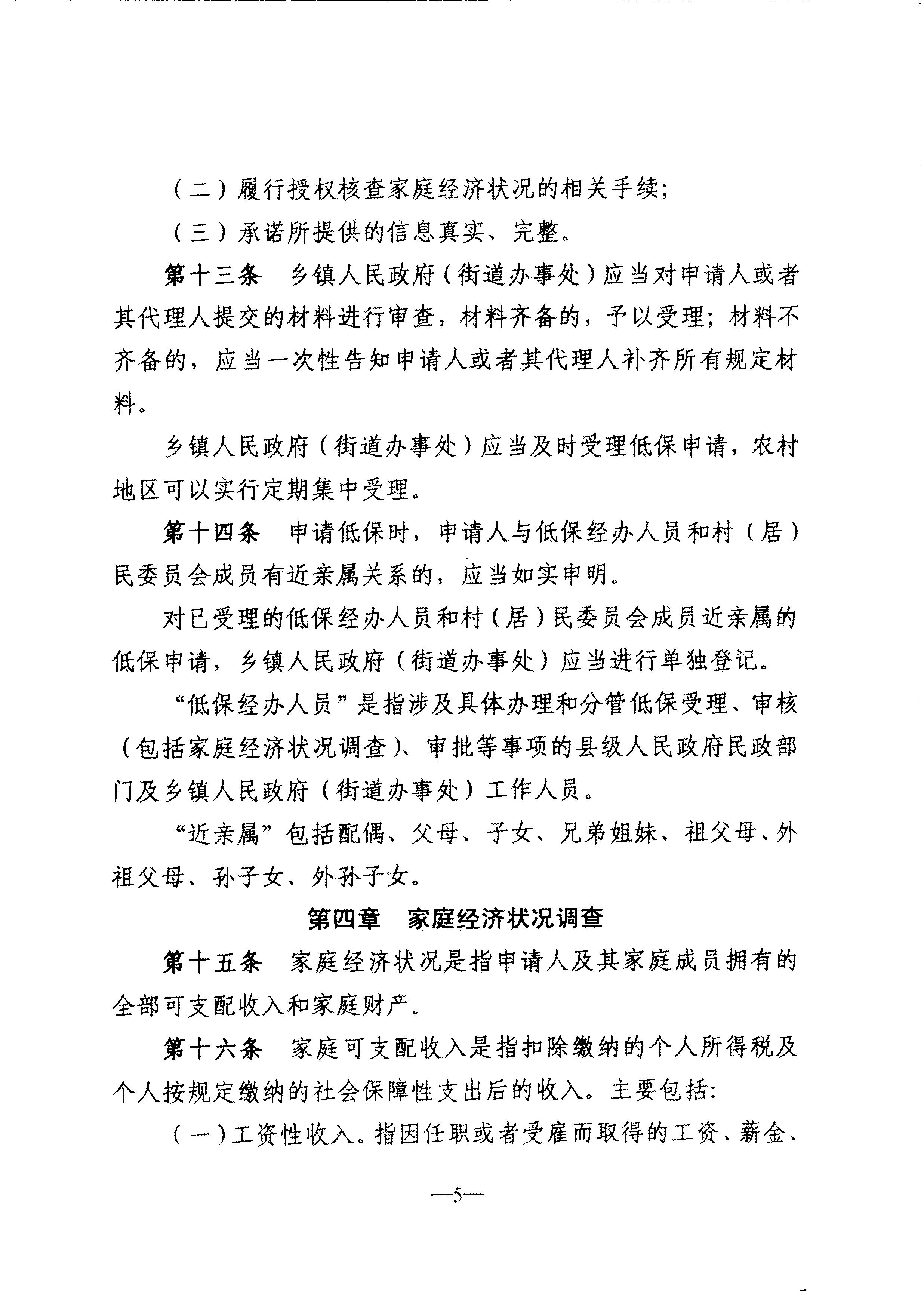
广东省民政厅转发民政部关于印发《最低生活保障审核审批办法(试行)》的通知(粤民助[2013]1号)
发布时间:2013-01-22 14:41:45
来源:本网
字体【
大
中
小
】
分享到:
附件下载:
扫一扫在手机打开当前页
【TOP】
【
打印页面
】【
关闭页面
】
专业的中文博彩网站
世界杯压球
澳门新葡京博彩官网
体育博彩app
太阳城app