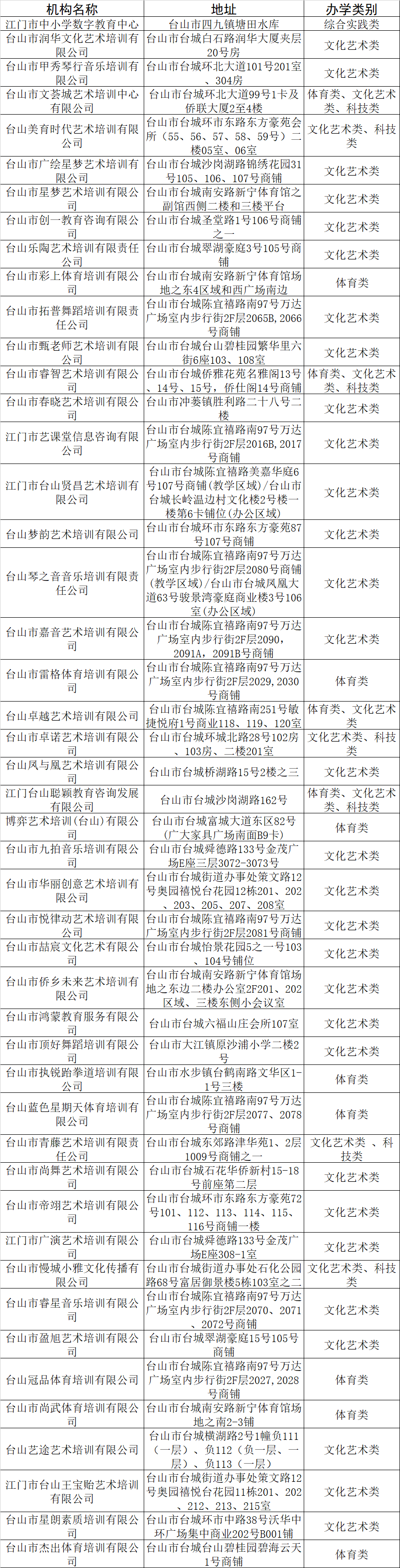
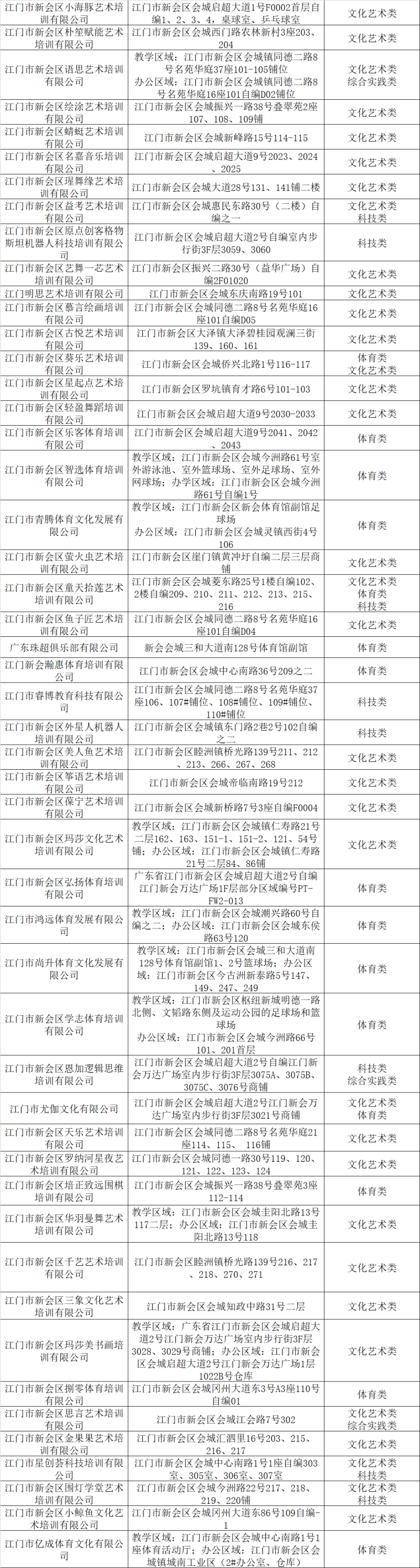
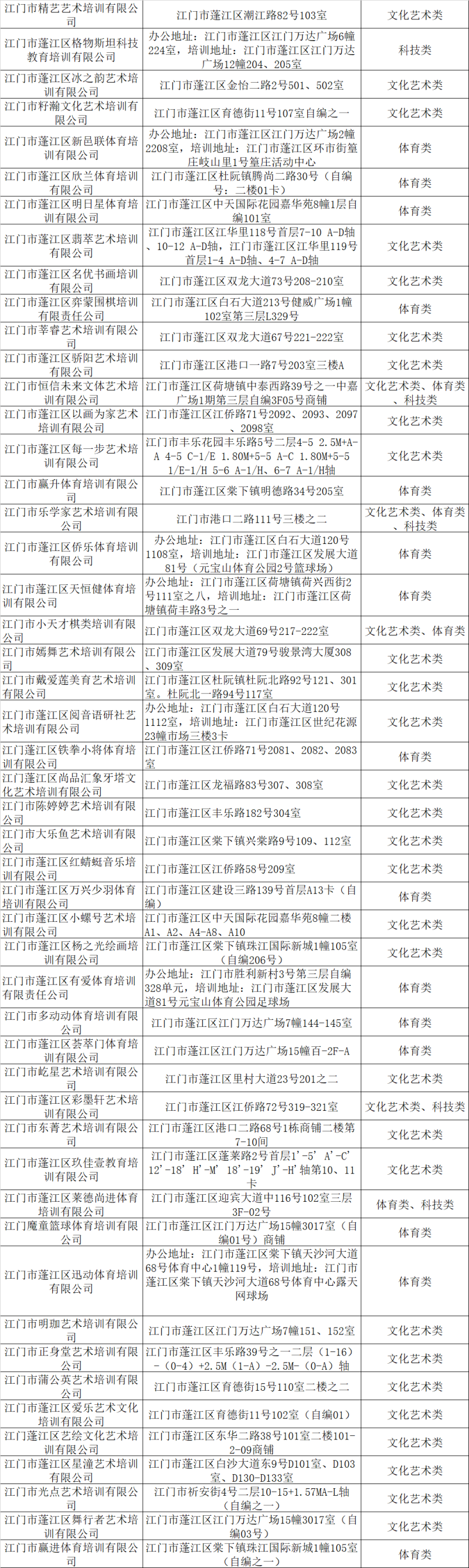
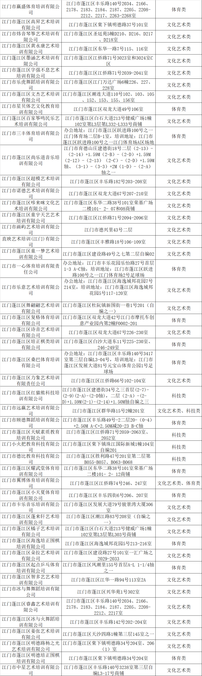
2025年暑假即将到来。为巩固“双减”工作成果,进一步规范校外培训机构办学行为,便于广大家长、学生查询和选择合法合规校外培训机构,现公布我市791家证照齐全的校外培训机构名单。有关提醒如下:
请广大家长、学生在选择校外培训机构时:一要选择合法合规的培训机构。重点查看机构是否持有《民办学校办学许可证》和《营业执照》(或民办非企业单位登记证书》等证照。二要提高安全意识。校外培训机构要加强消防安全检查、社会治安安全防范,切实保障好人民群众生命财产安全。家长、学生要提高自身安全意识,掌握了解逃生出口和逃生技巧,提升自我保护能力。三要通过全国监管平台——校外培训家长端APP进行购课。鼓励广大校外培训机构和家长优先选用“先学后付”收费模式。家长、学生不要一次性交费超过3个月、60个课时或5000元。
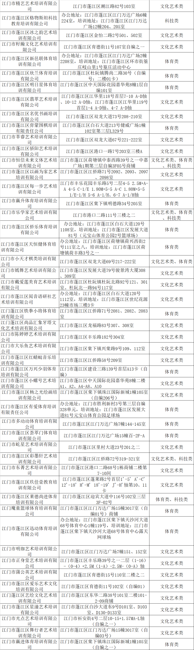
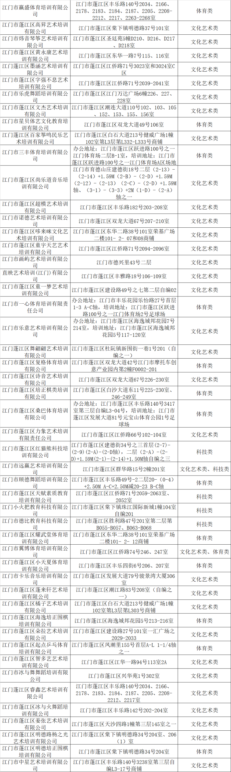
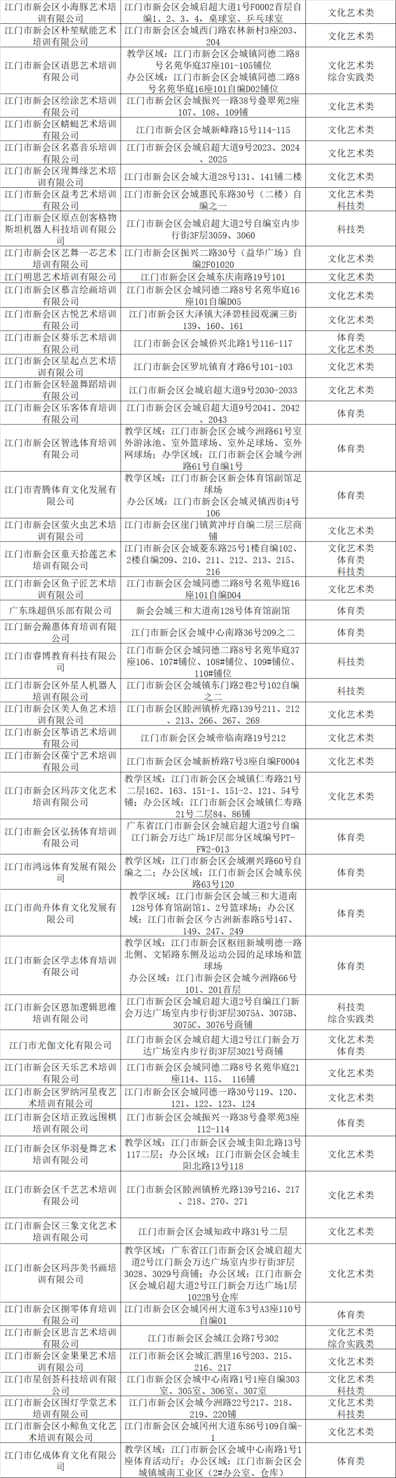
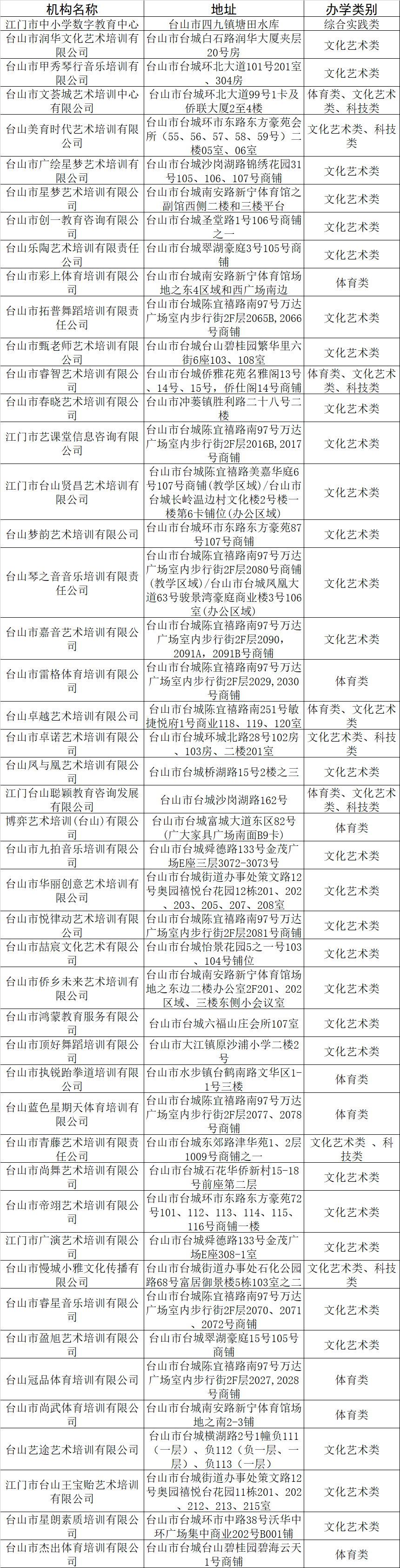
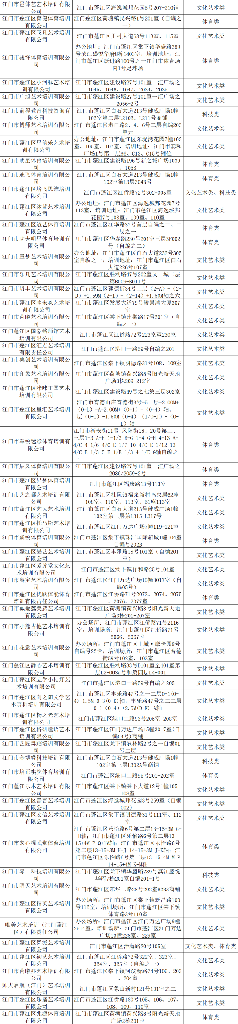
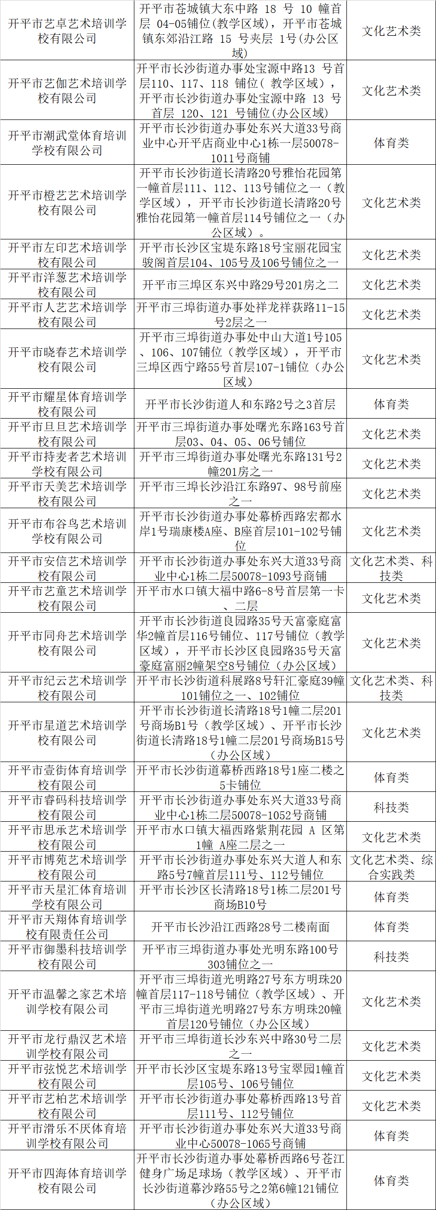
江门市面向中小学生的校外培训机构名单(截至2025年6月25日,排序不分先后)
蓬江区
(上下滑动查看完整名单)
江海区 (上下滑动查看完整名单) 新会区 (上下滑动查看完整名单) 台山市 (上下滑动查看完整名单) 开平市 (上下滑动查看完整名单) 鹤山市 (上下滑动查看完整名单) 恩平市 (上下滑动查看完整名单) 来源:江门市教育局









